第二章 项目规划及其报告
第一节 概述
一、项目规划的含义
- ☆ 我国现行规划体系包括三级四类:
- 按行政层级划分的三级规划:
- 国家级规划
- 省(区、市)级规划
- 市县级规划
- 按对象和功能类别划分的四类规划:
- 发展规划
- 专项规划
- 区域规划
- 国土空间规划(包括耕地保有量、永久基本农田、建设用地规模、生态保护红线面积、用水总量等内容)
- 按行政层级划分的三级规划:
- ☆ 项目规划的主要内容:产业发展规划
- 涉及第一、二、三产业的发展方向和目标。 企业发展规划
- 企业战略规划:企业长远的、总体的、宏观的方向,是企业发展的灵魂和纲领。
- 企业发展规划:企业在某一时期内的方向、目标,以及一组可供选择的具体项目或产业链和实施方案。
- 企业计划:属于企业的具体事务性工作,包括择优选择并提出开展前期工作的某个或几个投资项目。 园区发展规划
- 在规划区域范围内,确定园区功能定位和空间布局,规划一组具体投资项目或产业链,提出对资源要素的总体需求和落实要求,科学制定一定周期内的发展目标、要素配置和实施方案。
- 园区发展规划是未来一个时期指导园区健康发展的行动纲领。
三、项目规划的特点
- 产业发展规划的特点:
- 导向性:为国家以及行业制定宏观规划和产业政策提供依据,对企业选择投资机会具有重要意义。
- 相关性:与地方资源和经济基础密切相关。
- 约束性:符合产业发展规划是项目决策的基础和前提。
- 时效性:针对一定时期的规划需求。
- 企业发展规划的特点:
- 前瞻性:正确判断环境和形势变化,准确把握市场走势,敏锐察觉业务影响因素的变化。
- 针对性:切实针对企业自身特点和发展阶段。
- 认同性:规划应得到企业上下一致的认同。
- 时效性:动态修正和调整,不断更新,创造新的竞争优势和核心能力。
- 可操作性:规划具有实际执行性。
- 园区发展规划的特点:
- 具有政府和企业双重属性,既服务于地方经济发展,也满足企业投资需求。
四、项目规划的作用
(一)产业发展规划的作用:
- 指导产业合理有序发展。
- 推动区域产业优势组合。
- 引导和约束投资方向。
- 促进资源合理配置。
- 优化完善产业结构。
- 为相关专项规划提供基础和依据。
(二)企业发展规划的作用:
- 是企业一定时期内的纲领性文件。
- 是企业经营和未来投资的指导性文件。
- 指导企业制定各项具体目标。
- 引导和约束企业选择投资方向、制定企业战略、资源优化配置、组织架构设计。
- 帮助企业选择投资项目,可以替代项目建议书或预可行性研究。一旦选定某个或某组项目,即可直接进入项目可行性研究阶段。
(三)园区发展规划的作用:
- 服务招商引资。
- 落实资源条件。
- 促进园区基础设施建设。
- 作为规划环评的基础【2024+】。
- 优化地方产业结构【2024+】。
五、项目规划的编制原则
产业发展规划的编制原则:
- 前瞻性:注重对未来的科学预测和判断。
- 合规性:符合国家政策法规和相关标准。
- 产业关联:注重产业间的协同发展。
- 可操作性:规划具有实际执行性。
- 可持续:注重资源节约和环境保护。
企业发展规划的编制原则:
- 合规性:符合相关法律法规。
- 差异化:突出企业的独特竞争优势。
- 价值递增:注重企业价值的提升。
- 取舍:聚焦核心业务,合理配置资源。
- 创新:注重技术、管理和模式的创新。
- 可持续:关注长期发展和环境保护。
- 低碳发展:强调节能减排和绿色发展。
园区发展规划的编制原则:
- 绿色发展:注重能耗、环保和生态保护。
- 集约发展:提高资源利用效率。
- 循环发展:推动资源循环利用。
- 弹性发展:应对不确定性和风险。
- 针对性:结合园区特点制定规划。
- 协同发展:注重园区与区域经济的协调发展。
第二节 产业发展规划报告的编制
一、产业发展规划报告的编制要求
☆产业发展规划报告是统领产业高质量发展的纲领性文件。
- 满足新形势新理念新要求
- 满足统筹协调资源利用要求
- 满足理顺健全管理机制要求-主辅部门,权责分明,有效落实
二、产业发展规划报告的重点内容
- 产业现状分析
- 外部环境分析: ※ 宏观环境分析:包括政治、法律、经济、社会、自然等方面的环境因素。 ※ 行业环境分析:涉及产业、市场、技术等行业相关环境。 ※ 竞争环境分析:从区域经济发展的差异化角度,寻找产业发展的比较优势。
- 内部资源分析: ※ 规划主体的产业现状。 ※ 规划依托的生产力要素条件。 ※ 资源型产业需进行资源条件分析。 ※ 当地的环境、生态、能源和双碳控制情况。
- 产业政策分析: ※ 国家宏观政策。 ※ 行业发展政策。 ※ 行业规范条件或准入条件。 ※ 行业标准和规范。
- SWOT 分析: 综合分析产业的优势、劣势、机会和威胁,明确发展方向。
- 产业发展定位
- 产业发展定位是规划的核心和纲领性内容,需明确规划目标的时间节点(近期、中期、远期)。
- 总体目标: 包括产业规模、主要产品生产能力、工业产值、工业增加值、投资等方面。
- 具体目标: 涉及分类产业的能力、产量等指标,同时涵盖资源能源使用、环境保护和科技创新等内容。
- 规划实施方案
- 根据产业定位要求,详细论述产业框架结构、产业发展思路、产业布局、规划备选项目、外部条件需求、建设时序等内容。
- 规划实施方案是产业发展规划的重点内容,同时需进行规划效果分析。
- 产业发展机制保障措施
- 提出规划实施所需的机制保障措施,以提高规划的可操作性。
三、产业发展规划的理论和方法
- 在不同的工作阶段,可以采用不同的分析方法和工具。

- 产业生命周期理论
- 产业生命周期分为开发期、成长期、成熟期和衰退期四个阶段。
- 准确判断产业所处的生命周期阶段,可以及时做出进入、维持、扩张或退出的决定。
- 通过正确的投资决策,合理组合企业多个产业领域的业务结构,从而提高整体盈利水平。
- 行业结构分析(波特五力模型)
- 波特五力模型常用于产业规划的产业结构分析,从潜在进入者、替代品、购买者、供应者和现有竞争者之间的抗衡来分析产业结构的基本框架。
- 该模型可帮助判断产业发展程度和影响因素,分析产业竞争强度或产业利润率。
- 市场结构分析
- 根据需要进行市场结构分析,从而判断市场发展程度和影响因素。
- 西方经济学将市场结构分为以下四种类型(竞争程度依次递减): ① 完全竞争; ② 垄断竞争; ③ 寡头垄断; ④ 完全垄断。
- 市场结构的分类依据包括: ※ 生产商数量的多少; ※ 生产商的产品特征; ※ 生产商进入市场的难易程度; ※ 生产商对价格的控制程度。
- 需求弹性法
- 市场需求分析可从市场需求绝对因素和需求价格弹性两个方面入手。
- 市场需求规模的决定因素: ※ 人口数量、购买力和购买欲望。
- 需求价格弹性的主要影响因素: ※ 产品的可替代程度; ※ 产品对消费者的重要程度; ※ 购买者购买该产品的支出占总支出的比重; ※ 购买者转换到替代品的转换成本; ※ 购买者的产品认知程度; ※ 互补品的使用状况等。
第三节 企业发展规划报告的编制
一、企业发展规划报告的编制要求
☆ 企业发展规划报告是统一共识、统领企业高质量发展的纲领性文件。
- 满足落实企业发展战略的要求
- 满足统一企业发展共识的要求
- 满足统筹协调资源利用的要求
- 满足理顺企业管理机制的要求
二、企业发展规划报告的重点内容
☆ 企业发展规划报告编制的三个方面重点:
- 1. 规划分析是基础
- 企业现状调查与分析
- 企业现状调查:了解企业的发展历程、业务结构、经营状况、财务状况及资源占有情况等。
- 企业现状分析:聚焦企业经营结构,剖析存在的问题及面临的挑战。
- 企业发展环境分析
- 宏观层面: 重点进行PEST分析(政治、经济、社会、技术)。
- 中观层面: 重点进行行业和市场分析,其中市场分析和预测是外部环境分析的核心内容。
- 微观层面: 针对企业经营环境,包括行业竞争激烈程度、市场参与者的竞争与合作关系、终端顾客行为和需求,以及企业在目标市场的生存能力。
- 企业现状调查与分析
- 2. 规划定位是核心
- 在规划分析的基础上,明确以下内容: ① 企业总体战略指导下的具体产业定位。 ② 产业规模、体系、层次和空间布局。 ③ 凝练成企业发展规划的指导思想、规划原则和发展目标。
- 指导思想
- 从宏观和总体层面高度概括企业的发展方向、思路、模式、市场地位、产业要点、总体任务、资源配置要求及目标效果,对规划内容起到引领作用。
- 规划原则
- 承接指导思想,提出更加具体的要求,如市场导向原则、产业延伸原则、循环经济原则、绿色低碳原则、智能融合原则等。
- 发展目标
- 反映企业在规划期内对战略的具体落实,并量化规划期内的发展水平。 总体目标:
- 企业规模、业务总量、目标市场份额、技术水平、人力资源、环保治理目标、财务目标等。 分解目标:
- 企业业务单元和管理部门层级的子目标。 设定企业发展目标时需考虑以下因素:
- 企业总量增速需与自身能力相适应。
- 利润指标应客观实际。
- 目标结构应合理。
- 增量估算应相对准确。
- 需考虑存量变化。
- 3. 规划实施方案是重点
- 明确业务结构
- 业务结构是企业发展规划的骨架和脉络,需明确企业核心业务。 业务三层面理论(麦肯锡公司):
- 基础业务: 企业目前的规模和利润主体,需适度投入资源以维持其稳定性。
- 战略业务: 企业重点发展的业务,成长性高,未来可成为新的支柱产业。
- 新兴业务: 企业正在探索的领域,用于培育新机会和开创新产业。
- 明确重点任务 规划的细化工作,解决企业发展“如何做”的问题。
- 制定规划实施计划 包括具体时间节点、任务分解和责任落实。
- 提出保障和支撑体系建设 包括政策支持、资金保障、技术支撑和人才培养等。
- 预测规划效果 对规划可能带来的经济效益、社会效益和生态效益进行预估。
- 明确业务结构
三、企业发展规划的分析方法
- ☆ 企业对标分析 对标分析是将本企业各环节经营状况与竞争对手或行业内外一流企业进行对照分析,研究本企业水平及存在差距的过程。
- 确定对标内容
- 选择对标企业
- 以竞争对手为标杆
- 以行业领先企业为标杆
- 建立跨行业的技术标杆
- 以客户需求为标杆
- 收集对标数据
- 分析对标结果
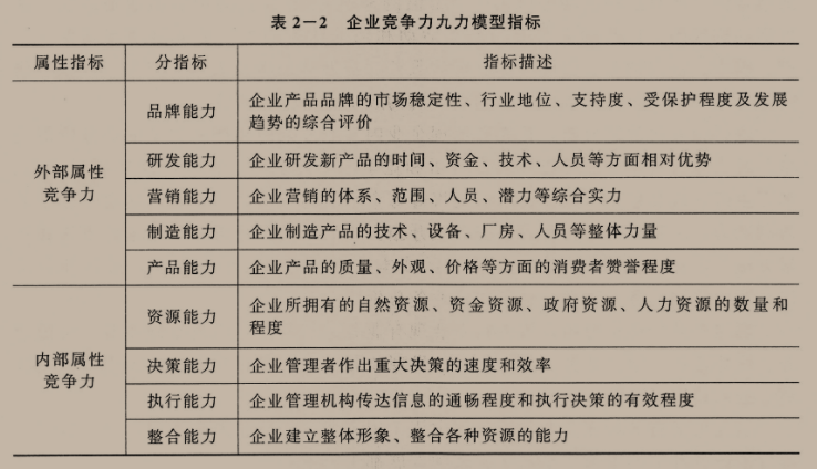
- ☆ 企业竞争力分析 企业竞争力是指企业在竞争性市场中能够比其他企业更加持续有效地向市场提供产品或服务并获得盈利和自身发展的综合素质。 企业竞争力分析应准确界定竞争对手、合理确定对标体系,与竞争对手进行详细对比分析。对比分析的目的不是模仿市场领先者或竞争对手,而是准确定位,建立自己的竞争优势。
外部属性竞争力包括品牌、研发、营销、制造和产品等方面;内部属性竞争力包括资源、决策、执行和整合等方面。 - ☆ 企业价值链分析-迈克尔·波特 每一个企业都是在设计、生产、销售、发送和辅助其产品的过程中进行种种活动的集合体,所有这些活动可以用一个价值链来表明。 价值创造的活动可以分为两类:
- 基本活动:包括生产、销售、进向物流、去向物流、售后服务等。
- 辅助活动:包括人事、财务、计划、研究与开发、采购等。 基本活动和辅助活动共同构成了企业的价值链。企业价值链分析的关键是将成本和利益在各经营环节中公平分配。
- ☆ 企业SWOT分析 通过企业SWOT分析可以将企业密切相关的内部优势和劣势、外部机会和威胁等因素关联匹配,从而得出一系列判断,供决策使用。
四、编制企业发展规划需要的资料和遵循的法规政策
☆ 编制企业发展规划需要的资料
编制企业发展规划需要的资料主要包括企业现状资料、企业资源资料、企业外部资料等。
☆ 编制企业发展规划遵循的法规政策
编制企业发展规划遵循的法规政策基本与产业发展规划一致。特别需要指出的是编制企业发展规划应依据企业发展战略以及企业投资者的有关要求。
第四节 园区发展规划报告的编制
一、园区发展规划报告的编制要求
产业园区指经各级人民政府依法批准设立,具有统一管理机构及产业集群特征的特定规划区域。
产业园区发展规划应包括以下内容:
- 规划总体安排(规划目标和定位、规划范围和时限、发展规模、发展时序、用地(用海)布局、功能分区、能源和资源利用结构等)。
- 产业发展方案。
- 基础设施建设方案。
- 环境和生态保护方案。
其中,产业发展和空间规划是核心内容。
二、园区发展规划报告的编制内容
- 总则
- 规划范围。
- 规划期限: ※ 近期宜与国民经济和社会发展规划时限同步,通常为5年。 ※ 中远期年限通常为10~15年。 ※ 远期原则上与所在地区国土空间总体规划的时限一致。
- 规划编制依据(略)。
- 规划统筹协调
- 分析园区规划与上位和同层位等相关规划的符合性和协调性。
- 重点包括:功能定位、产业空间布局、资源保护与利用、生态保护、污染防治、节能降碳、风险防控等要求。
- 发展定位、目标与规模
- 包括园区近期和远期的产业规模、用地规模和人口规模等。
- 产业规划
- 遵循的逻辑主线:外部环境分析 → 内部基础条件分析 → 产业发展思路(产业定位) → 产业体系 → 产业空间布局(功能分区) → 配套支撑体系 → 推进措施。
- 总体布局和用地规划
- 综合交通体系规划
- 交通发展目标:“畅通、安全、高效”。
- 交通发展策略:确定货运交通、客运交通的主要交通方式及辅助交通方式。
- 基础设施规划
- 公共安全与综合防灾规划
- 绿地系统规划
- 环境保护规划
- 产业园区与城镇的关系
- 近期建设规划
- 投资与效益分析
- 规划保障措施
- 规划主要图纸
三、园区规划方法与工具
- 产业园区规划方法和工具
- 宏观环境分析:PEST法。
- 内部资源分析:SWOT法。
- 产业定位分析:长短名单法。
- 产业发展策略:产业价值链微笑曲线。
- 园区配套策略:产业化平台建设。
- 产业定位分析 - 长短名单法
- 根据区域发展情况,尽可能多地获得当地可选择的产业,形成长名单。
- 根据产业所处发展阶段、区域发展情况、地方政府的诉求等筛选标准,排除发展可能性较小的产业,形成中名单。
- 通过对产业发展潜力和发展优势的评价,最终形成短名单。
- 园区配套策略 - 产业化平台建设
- 产业园区规划以产业平台构建为核心导向,围绕建设产业平台或产业服务平台进行规划。
- 在规划初期,应着重分析和判定平台构建的实际需求和发展途径。
四、编制园区发展规划需要的资料和遵循的法规政策
- 编制所需资料
- 地区经济社会发展状况资料。
- 土地、环境及双碳等要素资源资料。
- 地区企业现状资料。
- 基础设施资料等。
- 遵循的法规政策
- 必须遵循相关的法律、法规、产业政策、区域政策、空间布局政策、生态环境管理政策、能源利用及碳管理政策等要求。
- 执行的政策包括国家政策、行业政策和地方性政策。
第五节 规划环境影响评价
一、规划环境影响评价的目的和原则
☆ 规划环境影响评价的目的
- 以改善环境质量和保障生态安全为目标,论证规划方案的生态环境合理性和环境效益,提出规划优化调整建议;
- 明确不良生态环境影响的减缓措施,提出生态环境保护建议和管控要求,为规划决策和规划实施过程中的生态环境管理提供依据。
☆ 规划环境影响评价的原则
- 早期介入、过程互动
- 统筹衔接、分类指导
- 客观评价、结论科学
二、规划环境影响评价的适用范围和责任主体
☆ 适用范围
- 综合性规划:国务院有关部门、设区的市级以上地方人民政府及其有关部门,对其组织编制的土地利用的有关规划,区域、流域、海域的建设、开发利用规划,应当在规划编制过程中组织进行环境影响评价,编写该规划有关环境影响的篇章或者说明。
- 专项规划:国务院有关部门、设区的市级以上地方人民政府及其有关部门,对其组织编制的工业、农业、畜牧业、林业、能源、水利、交通、城市建设、旅游、自然资源开发的有关专项规划,应当在该专项规划草案上报审批前,组织进行环境影响评价,并向审批该专项规划的机关提出环境影响报告书。
☆ 责任主体
- 评价 ※ 规划编制机关应当在规划编制过程中对规划组织进行环境影响评价。
- 审查 ※ 设区的市级以上人民政府审批的专项规划,在审批前由其环境保护主管部门召集有关部门代表和专家组成审查小组,对环境影响报告书进行审查。 ※ 省级以上人民政府有关部门审批的专项规划,其环境影响报告书的审查办法,由国务院环境保护主管部门会同国务院有关部门制定。 ※ 审查小组的专家应当从依法设立的专家库内相关专业的专家名单中随机抽取。但参与环境影响报告书编制的专家不得作为该环境影响报告书审查小组的成员。
- 跟踪评价 ※ 对环境有重大影响的规划实施后,规划编制机关应当及时组织规划环境影响的跟踪评价,将评价结果报告规划审批机关,并通报环境保护等有关部门。
三、规划环境影响评价的技术流程和主要内容
☆ 环境影响篇章或者说明应当包括以下内容:
(1)规划实施对环境可能造成影响的分析、预测和评估。
(2)预防或者减轻不良环境影响的对策和措施。
☆ 环境影响报告书
除包括上述内容外,还应当包括环境影响评价结论。
四、碳排放评价
“中国二氧化碳排放力争于2030年前达峰,努力争取于2060年前实现碳中和。”
实施碳排放环境影响评价,推动污染物和碳排放评价管理统筹融合,是促进应对气候变化与环境治理协同增效,实现固定污染源减污降碳源头管控的重要抓手和有效途径。
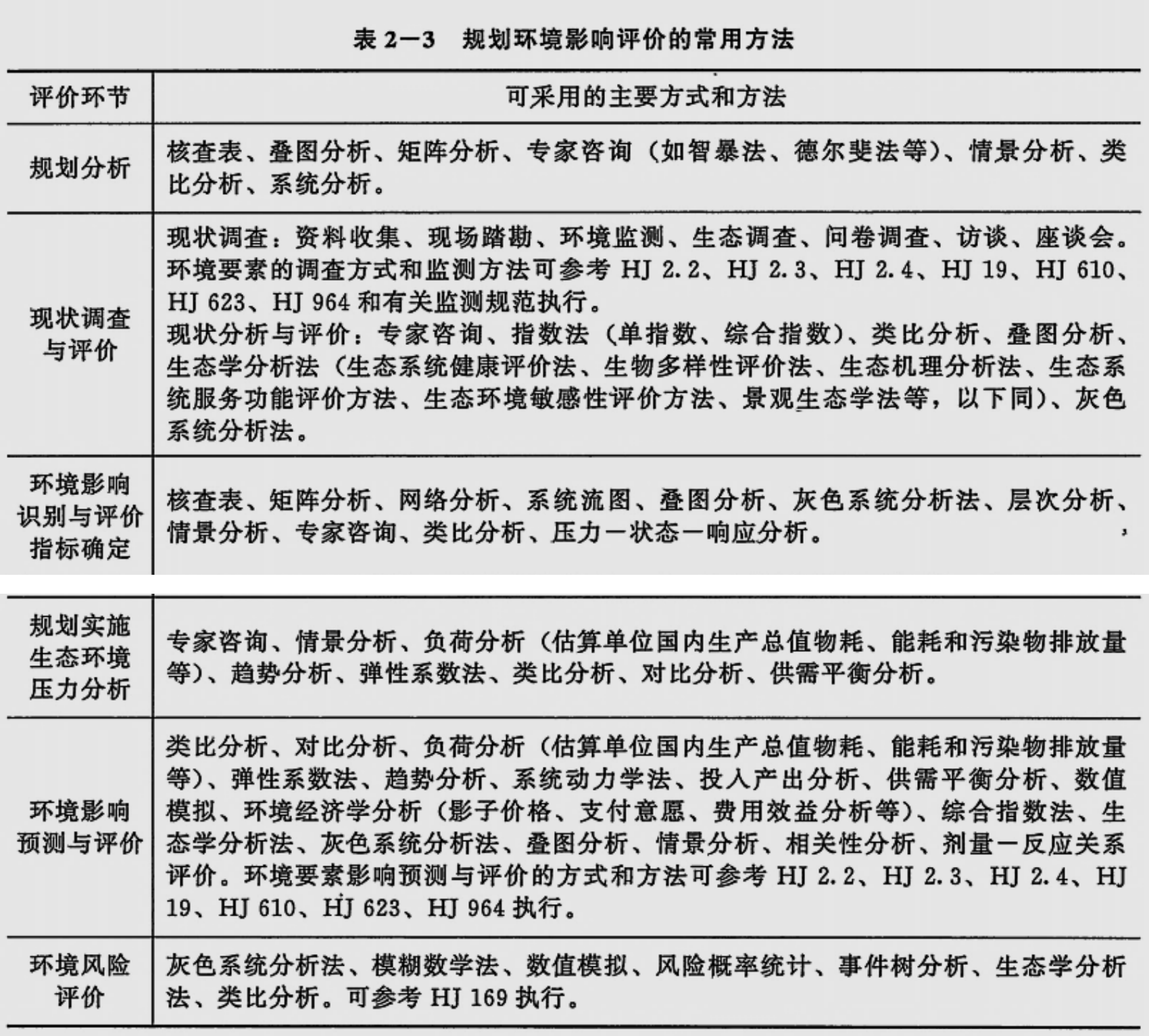
五、常用方法

第六节 项目占用土地及其合理性分析评价
一、土地资源利用分析评价的目的和原则
☆ 分析评价的原则
- 评价要具有合规性
- 评价应具有适用性
- 评价要兼顾和谐性
二、土地资源利用分析评价的内容
- 项目土地资源综合利用评价
- 项目土地资源综合利用方案及措施分析评价
- 项目环境效益分析评价
- 土地综合利用效果分析评价
- 土地资源优化配置建议
- 拟征建设用地合规性的评价
- 居民搬迁入户实物调查的评价
- 征地拆迁符合性的评价
三、土地资源综合利用分析评价指标
- 建设项目用地指标
- 设施农业用地:规模由各省(区、市)自然资源主管部门会同农业农村主管部门根据生产规模和建设标准合理确定。
- 工业项目用地:
- 规范性指标:容积率、建筑系数、行政办公及生活服务设施用地所占比重。
- 推荐性指标:固定资产投资强度、土地产出率、土地税收。
- 区域土地利用指标
- 土地利用基本状况指标:土地数量、土地质量、土地结构、土地布局。
- 开发利用指标:利用效益、利用强度、绿色用地。
- 生态风险指标:土地退化、土地损毁、土壤污染、外来物种入侵。
- 响应治理指标:土地保护、土地修复、土地整治。
四、土地综合利用评价基本要求与方法
- 农用地综合利用评价要求及方法
- 建设用地评价要求及方法
- 土地生态环境质量评价
- 生态环境状况评价指标体系包括: 生物丰度指数、植被覆盖指数、水网密度指数、土地胁迫指数、污染负荷指数,以及约束性指标——环境限制指数。
- 土地生态安全评价
- 土地利用效率评价
五、项目用地预审
☆ 项目用地预审的申请
- 需审批的建设项目:在可行性研究阶段提出申请。
- 需核准的建设项目:在项目申请书(报告)核准前提出申请。
- 需备案的建设项目:在办理备案手续后提出申请。
- 用地预审申请由建设单位提出。
☆ 项目用地预审应遵循以下原则
- 符合土地利用总体规划。
- 一般建设项目【25+】不能占用基本农田。
- 节约和集约利用土地。
- 符合国家供地政策。
☆ 项目用地预审的内容(2025 修订)
- 建设项目用地是否符合土地利用总体规划、土地利用年度计划和建设用地标准。
- 重大建设项目选址确实难以避让永久基本农田的,在可行性研究阶段,必须对占用的必要性、合理性和补划方案的可行性进行严格论证,通过国土资源部(自然资源部)用地预审;农用地转用和土地征收依法依规报国务院批准。
- 确需占用生态保护红线的国家重大项目,按照规定办理用地用海用岛审批。
- 用地预审申报材料须按要求包含节约集约用地论证分析专章。
☆ 项目用地预审的管理(2025 全部内容修订)
- 正常审批:
- 需人民政府或有批准权的人民政府发展和改革等部门审批的建设项目,由该人民政府的自然资源主管部门预审。
- 需核准和备案的建设项目,由与核准、备案机关同级的自然资源主管部门预审。
- 跨行政区域的建设项目,由项目所在地的共同上一级自然资源主管部门核发用地预审与选址意见书。
- 授权或委托审批:
- 需国务院或国家发展改革等部门审批和核准的且不占永久基本农田的建设项目用地预审,由省自然资源厅根据自然资源部授权批准。
- 涉及占用永久基本农田、生态保护红线的用地预审由省自然资源厅按照自然资源部委托批准。
- 省管权限建设项目用地预审,委托地级以上市自然资源行政主管部门实施(跨地级市项目用地除外)。
☆ 项目用地预审的有效性
- 建设项目用地预审文件有效期为三年,自批准之日起计算。
- 已经预审的项目,如需对土地用途、建设项目选址等进行重大调整的,应当重新申请预审。
六、项目用地要素保障新要求
- 坚持以国土空间规划作为用地依据
- 不得违反国土空间规划和"三区三线"管控规则批准用地。
- "三区":农业、生态、城镇三个功能区。
- "三线":永久基本农田、生态保护红线和城镇开发边界。
- 强化土地利用计划管控约束
- 规范耕地占补平衡
- 以县域自行平衡为主。
- 省域内调剂为辅。
- 国家适度统筹为补充。
- 严守生态保护红线
- 严格执行土地使用标准
第七节 规划评估的内容和要点
一、产业发展规划的评估
| 评估内容 | 具体内容 |
|---|---|
| 规划基础评估 | 关注规划主体的发展现状和主要特征,从规划主体的基本情况、所处地位、发展背景、区位特点、资源条件、基础设施、人力资源、资金实力等角度,对其优势特征、存在问题及未来发展的主要制约因素等进行评估。 |
| 发展环境评估 | 从政策符合性、市场竞争性、适用技术的先进性和成熟性、资源生态环境可支撑性、城市化水平等角度,对规划主体所处的外部环境进行分析,评估其发展机遇和面临挑战。 |
| 发展思路和规划目标评估 | (未列出具体内容) |
| 产业发展规划方案评估 | 重点评估规划方案所提出的产业方向、产业规模、产业结构、主要任务、重点项目、进度安排等的合理性、可行性。 |
| 规划实施保障措施评估 | (未列出具体内容) |
| 主要结论和建议 | (未列出具体内容) |
二、企业发展规划的评估
(一)企业现状评估
(二)发展环境评估
(三)发展思路和规划目标评估
(四)规划方案评估
(五)主要结论和建议
三、园区发展规划的评估
(一)规划协调性评估
(二)发展定位、目标与规模评估
(三)产业规划评估
(四)空间布局和用地规划评估
(五)综合交通体系规划评估
(六)基础设施规划评估
(七)公共安全与综合防灾规划