第八章 工程项目健康、安全与环境管理
第一节 概述
一、工程项目健康、安全与环境管理的含义 2
健康(Health)、安全(Safety)和环境(Environment)管理简称 "HSE 管理"
HSE 管理是指对健康、安全与环境进行全面综合管理。由于这三者多与职业行为相关,因此 HSE 管理又被称为职业健康、安全与环境管理。
一般情况下,对健康、安全和环境实行综合管理,以实现三者的协调发展和风险控制。
二、工程项目安全管理相关规定
- (一)安全生产法的相关规定及要求
- 安全生产工作方针
- 安全生产工作应当以人为本,坚持人民至上、生命至上,把保护人民生命安全摆在首位。
- 树牢安全发展理念,坚持安全第一、预防为主、综合治理的方针,从源头上防范化解重大安全风险。
- 安全生产责任要求
- 安全生产工作实行“管行业必须管安全、管业务必须管安全、管生产经营必须管安全”。
- 强化和落实生产经营单位主体责任与政府监管责任,建立生产经营单位负责、职工参与、政府监管、行业自律和社会监督的机制。
- 安全生产工作方针
- (二)建设工程安全生产管理条例及其相关规定
- 建设单位的安全责任
- (1)向施工单位提供施工现场及毗邻区域内供水、排水、供电、供气、供热、通信、广播电视等地下管线资料,气象和水文观测资料,相邻建筑物和构筑物、地下工程的有关资料,并保证资料的真实、准确、完整。
- (2)不得对勘察、设计、施工、工程监理等单位提出不符合建设工程安全生产法律、法规和强制性标准规定的要求,不得压缩合同约定的工期。
- (3)在编制工程概算时,应确定建设工程安全作业环境及安全施工措施所需费用。
- (4)在申请领取施工许可证时,应提供建设工程有关安全施工措施的资料。
- (5)应将拆除工程发包给具有相应资质等级的施工单位。
- 勘察、设计、工程监理单位的安全责任
- 施工单位的安全责任
- 建设单位的安全责任
- (三)工程项目职业健康安全管理制度“三同时”制度
- 指建设项目的安全设施必须与主体工程同时设计、同时施工、同时投入使用。 安全预评价制度
- 对项目可能存在的安全风险进行预先评估,并制定防范措施。 应急预案和事故处理
- 制定应急预案,明确事故发生后的处理流程,以减少损失和伤害。 伤亡事故与职业病统计报告和处理制度
- 对发生的事故和职业病进行统计、分析,并按照规定上报和处理。 安全事故的分类事故发生的原因
- 在建设工程领域中最常见的七种伤害:高处坠落、物体打击、机械伤害、触电、坍塌、中毒、火灾。 严重程度
- 轻伤事故:1(含1)~105个工作日;
- 重伤事故:105个工作日及以上;
- 死亡事故:
- 重大伤亡事故:指一次事故中死亡1~2人的事故;
- 特大伤亡事故:指一次事故死亡3人以上(含3人)的事故。 人员伤亡和经济损失
- 遵循“从重原则”。 事故报告
- 事故发生后:
- 事故现场有关人员立即向本单位负责人报告;
- 单位负责人接到报告后,应当于1小时内向事故发生地县级以上人民政府应急管理部门和有关部门报告;
- 逐级上报事故情况,每级上报的时间不得超过2小时,紧急情况可越级上报。 事故类别、报告与调查
事故类别 事故报告(报告给谁) 事故调查(谁组织) 一般事故 设区的市级 县级人民政府(未造成人员伤亡的,可委托事故发生单位) 较大事故 省、自治区、直辖市 设区的市级人民政府 重大事故 国务院授权有关部门 省级人民政府 特别重大事故 国务院授权有关部门 国务院或国务院授权有关部门
第二节 工程项目安全管理
一、工程项目前期阶段的安全管理 2
- 1. 工程项目中安全隐患因素分析的主要内容
- (1)主要物料的理化性能指标;
- (2)工程项目的危险、有害因素和危险、有害程度;
- (3)工程项目的安全条件;
- (4)主要技术、工艺或者方式和装置、设备、设施的安全可靠性。
- 常用安全预评价方法
- 1)事故致因因素安全评价方法
- 专家现场询问、观察法;
- 危险和可操作性研究;
- 故障类型及影响分析;
- 事故树分析;
- 事故引发和发展分析;
- 因果(鱼刺)图分析法等。
- 2)能够提供危险度分级的安全评价方法
- 危险和可操作性研究;
- 故障类型及影响分析;
- 事故树分析;
- 风险矩阵评价法;
- 安全度评价法;
- 风险容忍度评价法;
- 道化学公司火灾爆炸危险指数评价法;
- 蒙德火灾爆炸毒性指数评价法;
- 重大危险源辨识方法;
- “安全检查表-危险指数评价-系统安全分析”评价法;
- 统计图表分析法等。
- 3)可以提供事故后果的安全评价方法
- 故障类型及影响分析;
- 事故树分析;
- 逻辑树分析;
- 概率理论分析;
- 模糊矩阵法;
- 马尔可夫模型分析;
- 易燃、易爆、有毒重大危险源评价法;
- 道化学公司火灾爆炸危险指数评价法;
- 蒙德火灾爆炸毒性指数评价法;
- 统计图表分析法等。
- 1)事故致因因素安全评价方法
二、工程项目设计阶段的安全管理 2
(一)初步设计阶段的安全管理
(二)施工图设计阶段的安全管理
三、工程项目施工阶段的安全管理 4
- 工程项目施工阶段的安全管理包括: ① 施工安全策划; ② 编制施工安全计划; ③ 安全计划的实施; ④ 安全检查; ⑤ 安全计划验证与持续改进,直到工程竣工交付。
- 施工安全计划的实施 施工安全计划的实施包括以下内容: ① 建立和执行安全生产管理制度; ② 开展安全教育培训; ③ 进行安全技术交底等工作。
- 建立安全生产责任制
- 安全生产责任制是最基本的一项安全管理制度。
- 开展安全教育培训
- 安全培训应包括四个基本步骤:
- ① 培训前的准备;
- ② 信息与知识的传授;
- ③ 培训效果评价;
- ④ 监督执行。
- 安全培训应包括四个基本步骤:
- 安全技术交底
- (1)总承包项目的安全技术交底应逐级进行,总承包项目部向分包商交底,分包商向施工人员交底。
- (2)单位工程开工前,单位工程技术负责人必须向承担施工的作业队负责人、工长、班组长和相关人员进行交底。
- 建立安全生产责任制
第三节 工程项目环境管理
一、工程项目环境管理的含义 1
环境管理的分类
环境管理按照概念可以划分为广义环境管理和狭义环境管理。
- 广义环境管理
- 是指运用经济、法律、技术、行政及教育等手段,限制或禁止人们损害环境质量的活动,鼓励人们改善环境质量。
- 核心:协调和综合决策。
- 通常人们所说的环境管理指的就是广义环境管理。
- 狭义环境管理
- 是指依据国家和地方环境法律、法规、标准和制度开展的环境监督行为。
- 是政府环境保护主管部门的主要职能。
- 核心:监督和服务。
二、工程项目环境影响评价 2
工程项目环境影响评价
在我国,工程项目环境影响评价已经被纳入法制化轨道。
- 目的:为项目的布局、选址和确定其发展规模提供决策基础和环境保护措施方面的服务。
- 核心理念:在造成环境损害之前,尽可能多地提供环境信息,以求将不利环境影响降低到最低程度。
三、绿色设计 2
- (一)绿色设计的含义 绿色设计是指针对工程项目的全生命周期,充分考虑对资源和环境的影响,以减轻环境污染或减少原材料、自然资源的利用为目的,所使用的技术、工艺或产品的总称。
- 原则:绿色设计遵循“3R”原则,即减少环境污染、减小能源消耗,以及产品和零部件的回收再生循环或者重新利用。
- 目的:克服传统设计的不足,使所设计的产品满足绿色产品的要求。
- (二)绿色设计的内容
- 绿色材料选择与管理
- 产品的可拆卸性设计
- 产品的可回收性设计
- 产品的可制造和可装配性设计
- 产品的模块化设计
- 产品的功能性设计
- 产品包装设计
- (三)绿色设计的发展趋势及可持续性设计的理念
- 绿色设计的发展趋势
- (1)使用天然的材料;
- (2)强调使用材料的经济性;
- (3)多种用途的产品设计;
- (4)利用回收材料的产品设计。
- 可持续性设计的理念
- (1)生命周期设计;
- (2)产品服务系统设计;
- (3)向自然学习的设计;
- (4)耐久性与情感化设计。
- 绿色设计的发展趋势
四、绿色施工 5
- (一)绿色施工的含义 根据《建筑与市政工程绿色施工评价标准》(GB/T50640-2023),绿色施工是指:在保证质量、安全等基本要求的前提下,以人为本,因地制宜,通过科学管理和技术进步,最大限度地节约资源,减少对环境负面影响的施工活动。
- (二)《建筑工程绿色施工规范》(GB/T50905-2014)的有关规定与要求
- 相关单位应履行的职责
- (1)建设单位应履行下列职责:
- 在编制工程概算和招标文件时,应明确绿色施工的要求,并提供包括场地、环境、工期、资金等方面的条件保障。
- 应向施工单位提供建设工程绿色施工的设计文件、产品要求等相关资料,保证资料的真实性和完整性。
- 应建立工程项目绿色施工的协调机制。
- (2)设计单位应履行下列职责:
- 应按国家现行有关标准和建设单位的要求进行工程的绿色设计。
- 应协助、支持、配合施工单位做好建筑工程绿色施工的有关设计工作。
- (3)监理单位应履行下列职责:
- 应对建筑工程绿色施工承担监理责任。
- 应审查绿色施工组织设计、绿色施工方案或绿色施工专项方案,并在实施过程中做好监督检查工作。
- (4)施工单位应履行下列职责:
- 施工单位是建筑工程绿色施工的实施主体,应组织绿色施工的全面实施。
- 实行总承包管理的建设工程,总承包单位应对绿色施工负总责。
- 总承包单位应对专业承包单位的绿色施工实施管理,专业承包单位应对工程承包范围的绿色施工负责。
- 施工单位应建立以项目经理为第一责任人的绿色施工管理体系,制定绿色施工管理制度,负责绿色施工的组织实施,进行绿色施工教育培训,定期开展自检、联检和评价工作。
- 绿色施工组织设计、绿色施工方案或绿色施工专项方案编制前,应进行绿色施工影响因素分析,并据此制定实施对策和绿色施工评价方案。
- (1)建设单位应履行下列职责:
- 有关“资源节约”的相关规定与要求
- (1)节材及材料利用方面的规定:
- 应根据施工进度、材料使用时点、库存情况等制定材料的采购和使用计划;
- 现场材料应堆放有序,并满足材料储存及质量保持的要求;
- 工程施工使用的材料宜选用距施工现场500km以内生产的建筑材料。
- (2)节能及能源利用方面的规定:
- 现场应结合给排水点位置进行管线线路和阀门预设位置的设计,并采取管网和用水器具防渗漏的措施;
- 施工现场办公区、生活区的生活用水应采用节水器具;
- 应按生活用水与工程用水的定额指标进行控制等。
- (3)机械设备节能及能源利用方面的规定:
- 应合理安排施工顺序及施工区域,减少作业区机械设备数量;
- 应选择功率与负荷相匹配的施工机械设备,机械设备不宜低负荷运行,不宜采用自备电源;
- 应制定施工能耗指标,明确节能措施;
- 应合理布置临时用电线路,选用节能器具,采用声控、光控和节能灯具;照明照度宜按最低照度设计;
- 应建立施工机械设备档案和管理制度,机械设备应定期保养维修;
- 生产、生活、办公区域及主要机械设备宜分别进行耗能、耗水及排污计量,并做好相应记录;
- 宜利用太阳能、地热能、风能等可再生能源;
- 施工现场宜错峰用电。
- (4)节地及土地资源保护方面的规定:
- 应根据工程规模及施工要求布置施工临时设施;
- 施工现场应避让、保护场区及周边的古树名木;
- 施工临时设施不宜占用绿地、耕地以及规划红线以外场地。
- (1)节材及材料利用方面的规定:
- 有关“环境保护”的相关规定与要求
- 扬尘控制:土石方作业区内扬尘目测高度应小于1.5m,结构施工、安装、装饰装修阶段目测扬尘高度应小于0.5m,不得扩散到工作区域外。
- 噪声控制:施工场界环境噪声排放昼间不应超过70dB(A),夜间不应超过55dB(A)。噪声测量方法应符合现行国家标准《建筑施工场界环境噪声排放标准》GB12523 的规定。
- 废弃物处理:有毒有害废弃物的分类率应达到100%;对有可能造成二次污染的废弃物应单独储存,并设置醒目标识。
- 危险品管理:施工使用的乙炔、氧气、油漆、防腐剂等危险品、化学品的运输和储存应采取隔离措施。
- 施工准备 (1)施工单位应根据设计文件、场地条件、周边环境和绿色施工总体要求,明确绿色施工的目标、材料、方法和实施内容,并在图纸会审时提出需设计单位配合的建议和意见。 (2)施工单位应编制包含绿色施工管理和技术要求的工程绿色施工组织设计、绿色施工方案或绿色施工专项方案,并经审批通过后实施。 (3)绿色施工组织设计、绿色施工方案或绿色施工专项方案编制应符合以下规定:
- 应考虑施工现场的自然与人文环境特点;
- 应有减少资源浪费和环境污染的措施;
- 应明确绿色施工的组织管理体系、技术要求和措施;
- 应选用先进的产品、技术、设备、施工工艺和方法,利用规划区域内设施;
- 应包含改善作业条件、降低劳动强度、节约人力资源等内容。 (4)施工现场宜实行电子文档管理。 (5)施工单位宜建立建筑材料数据库,并应采用绿色性能相对优良的建筑材料。 (6)施工单位宜建立施工机械设备数据库,并对机械设备进行节能、减排和降耗分析,采用高性能、低噪声和低能耗的机械设备。 (7)在绿色施工评价前,依据工程项目环境影响因素分析情况,应对绿色施工评价要素中一般项和优选项的条目数进行相应调整,并经工程项目建设和监理方确认后,作为绿色施工的相应评价依据。 (8)在工程开工前,施工单位应完成绿色施工的各项准备工作。
- 施工场地
- 一般规定:施工总平面设计时,应针对施工场地、环境和条件进行分析,制定具体实施方案;施工总平面布置宜利用场地及周边现有和拟建建筑物、构筑物、道路和管线等;施工前应制定合理的场地使用计划;施工中应减少场地干扰,保护环境;临时设施的占地面积可按最低面积指标设计,有效使用临时设施用地;塔吊等垂直运输设施基座宜采用可重复利用的装配式基座或利用在建工程的结构。
- 具体要求:
- 应合理布置起重机械和各项施工设施,统筹规划施工道路;
- 施工现场大门、围挡和围墙宜采用可重复利用的材料和部件,并应工具化、标准化;
- 施工现场入口应设置绿色施工制度图牌;
- 临时设施的设计、布置和使用,应采取有效的节能降耗措施,并应符合相关规定等。
- 相关单位应履行的职责
- (三)绿色施工评价 《建筑与市政工程绿色施工评价标准》(GB/T50640-2023)的内容包括:基本规定、评价指标、评价方法以及评价组织和程序等内容。
- 1. 基本规定
- (1)绿色施工策划
- 工程项目开工前,项目部应进行绿色施工影响因素分析,明确绿色施工目标。
- 项目部应依据绿色施工影响因素的分析结果进行绿色施工策划,并应对绿色施工评价要素中的评价条款进行取舍。
- 绿色施工策划应通过绿色施工组织设计、绿色施工方案和绿色施工技术交底等文件的编制实现。
- 绿色施工组织设计及其方案应包括技术和管理创新的内容及相应措施。
- (2)管理要求
- 施工单位应对工程项目绿色施工进行检查。
- 工程项目绿色施工应符合下列规定:
- 建立健全的绿色施工管理体系和制度;
- 具有齐全的绿色施工策划文件;
- 设立清晰醒目的绿色施工宣传标志;
- 建立专业培训和岗位培训相结合的绿色施工培训制度,并有实施记录;
- 绿色施工批次和阶段评价记录完整,持续改进的资料保存齐全;
- 采集和保存实施过程中的绿色施工典型图片或影像资料;
- 推广应用“四新”技术;
- 分包合同或劳务合同包含绿色施工要求。
- 当发生下列情况之一时,不得评为绿色施工合格项目: 1)发生安全生产死亡责任事故; 2)发生工程质量事故或由质量问题造成不良社会影响; 3)发生群体传染病、食物中毒等责任事故; 4)施工中因“环境保护与资源节约”问题被政府管理部门处罚; 5)违反国家有关“环境保护与资源节约”的法律法规,造成社会影响; 6)施工扰民造成社会影响; 7)施工现场焚烧废弃物。
- 其他要求:
- 图纸会审应包括绿色施工内容;
- 施工单位应进行施工图、绿色施工组织设计和绿色施工方案的优化。
- (3)评价框架体系
- 工程项目绿色施工评价应在绿色施工影响因素分析的基础上,依据绿色施工策划文件,对工程实施过程进行评价。
- 绿色施工评价框架体系应由基本规定评价、指标评价、要素评价、批次评价、阶段评价、单位工程评价及评价等级划分等构成,绿色施工评价依此顺序进行。
- 基本规定评价应对绿色施工策划、管理要求的条款进行评价。
- 指标评价应对控制项、一般项和优选项的条款进行评价。
- 要素评价应在指标评价的基础上,对环境保护、资源节约、人力资源节约和保护三个要素分别进行评价。
- 批次评价应在要素评价的基础上随工程进度分批进行评价。
- 阶段评价应在批次评价的基础上进行。
- 单位工程评价应在阶段评价的基础上进行,评价等级划分应分为不合格、合格和优良三个等级。
- (1)绿色施工策划
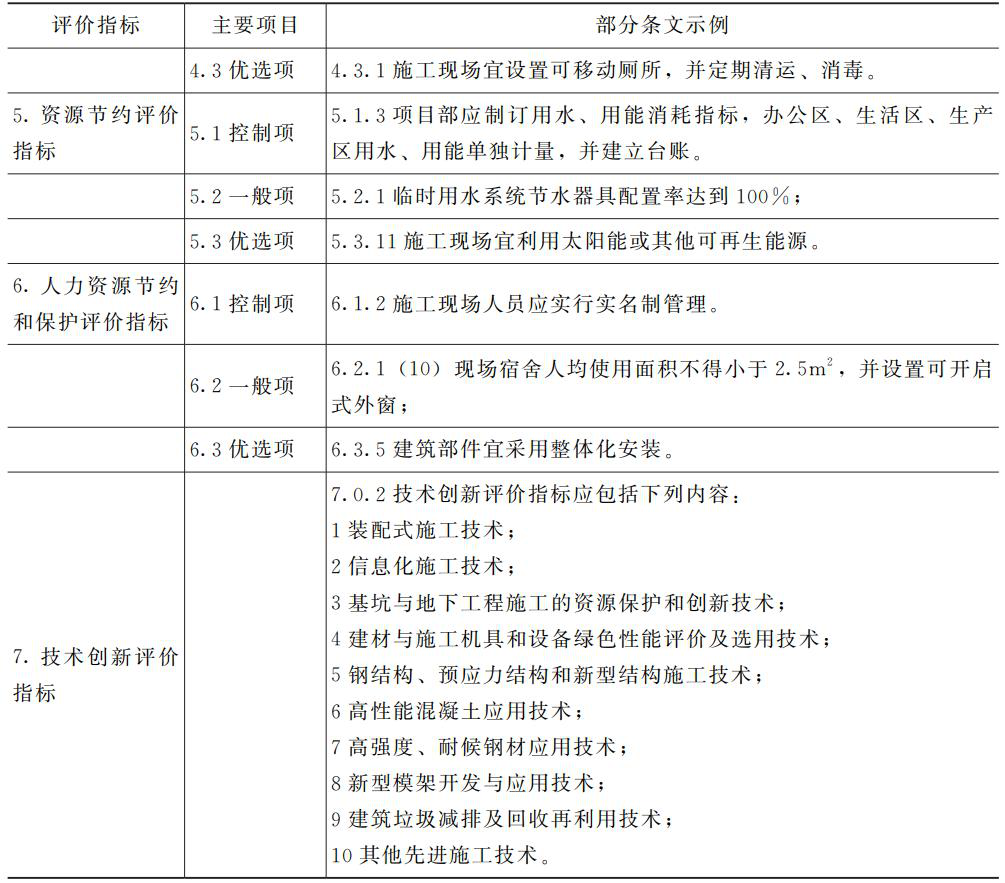
- 2. 评价指标 《建筑与市政工程绿色施工评价标准》中各类评价指标及其主要项目和条文示例如下:
- 控制项:严格执行的必要条款;
- 一般项:常规执行的条款;
- 优选项:鼓励创新和高标准执行的条款。 (具体条文示例详见标准表8-2)。


- 3. 评价方法 (1)工程项目绿色施工批次评价次数每季度不应少于1次,且每阶段不应少于1次。 (2)单位工程绿色施工评价时,应对施工策划、施工过程和评价核定进行全面检查。 (3)工程项目绿色施工评价应先对照本标准有关“基本规定”要求的内容逐条、逐项核定:
- 符合要求时,启动指标评价;
- 不符合要求时,直接判定为绿色施工不合格。 (4)各类指标评价方法及评分与得分应按该规范的有关规定进行。
- 4. 评价组织和程序
- (1)评价组织 1)单位工程绿色施工评价应由建设单位组织,施工单位和监理单位参加,评价结果应由建设、监理和施工单位三方签认。 2)单位工程绿色施工阶段评价应由建设单位或监理单位组织,建设单位、监理单位和施工单位参加,评价结果应由建设、监理、施工单位三方签认。 3)单位工程绿色施工批次评价应由施工单位组织,建设单位和监理单位参加,评价结果应由建设、监理、施工单位三方签认。 4)企业应对本企业范围内绿色施工的项目进行随机检查,并对工程项目绿色施工完成情况进行评估。 5)项目部会同建设单位和监理单位应根据绿色施工情况,制定改进措施,由项目部实施改进。
- (2)评价程序 1)单位工程绿色施工评价应由施工单位书面申请,在工程竣工前进行评价。 2)单位工程绿色施工评价应检查相关技术和管理资料,并听取施工单位绿色施工总体情况报告,综合确定绿色施工评价等级。
- (3)评价资料 1)绿色施工评价资料应按规定记录、收集、整理、分析、总结、存档、备案。存档备案年限应为竣工交付后12个月,或遵照当地行政主管部门规定。 2)单位工程绿色施工评价应填写各类表格,并符合规范的相关规定。
- 1. 基本规定
第四节 职业健康安全与环境管理体系
一、职业健康安全与环境管理体系标准 1
《职业健康安全管理体系要求及使用指南》
旨在使组织能够提供健康安全的工作环境,以预防与工作相关的伤害和健康损害,同时主动改进职业健康安全绩效。
《环境管理体系》
其旨在为组织提供一种框架,用于保护环境、响应不断变化的环境条件,并与社会经济需要保持平衡。
二、职业健康安全与环境管理体系标准实施的成功因素 2
- 最高管理者的领导作用、承诺、职责和担当
- 最高管理者在组织内建立、引导和促进支持实现职业健康安全管理体系预期结果的文化
- 沟通
- 工作人员及其代表(若有)的协商和参与
- 为保持职业健康安全管理体系而所需的资源配置
- 符合组织总体战略目标和方向的职业健康安全方针
- 辨识危险源、控制职业健康安全风险和利用职业健康安全相关机遇的有效过程
- 为提升职业健康安全绩效而对职业健康安全管理体系绩效的持续监视和评价
- 将职业健康安全管理体系融入组织的业务过程
- 符合职业健康安全方针并必须考虑组织的危险源、职业健康安全风险和职业健康安全机遇的职业健康安全目标
- 符合法律法规要求和其他要求
三、职业健康安全与环境管理体系要素 3
- 组织所处的环境
- 领导作用
- 策划
- 支持
- 运行
- 绩效评价
- 改进